茂名市农业文化旅游集团有限公司招聘工作人员公告
茂名市农业文化旅游集团有限公司作为茂名市国资委"4+N"国企布局的四大集团之一,是推动一产稳、二产强、三产活,引领茂名市农文旅产业转型升级的重要载体。集团依托茂名市农业、文化、旅游等国有优质资源,大力拓展乡村振兴、休闲农业、食品产业、文化产业、旅游产业新业态,是茂名市农文旅融合发展标杆企业。
集团现有一级全资子公司13家,分别是茂名市荔盛影业有限公司、茂名市粤剧团有限公司、茂名市盛典文化传媒有限公司、茂名市文化旅游发展有限公司、茂名市食品有限公司、茂名市荔园居酒店有限公司、茂名迎宾馆酒店管理有限公司、茂名市国源农业投资发展有限公司、茂名市东江农文旅产业有限公司、广东华南野生动物园管理有限公司、广东天茂奇楠沉香产业投资有限公司、茂名市荔智教育科技有限公司、茂名市国源贸易有限公司;控股、参股企业5家,分别控股茂名好心宝宝文化产业有限公司、茂名市油城印象文旅有限公司、广东茂旅建设有限公司、广东华茂高科种业有限公司,参股广东绿帝桂荔农业科技有限公司。
根据工作需要,茂名市农业文化旅游集团有限公司及下属企业面向社会公开招聘工作人员16名。现将有关事项公告如下:
一、招聘岗位及要求
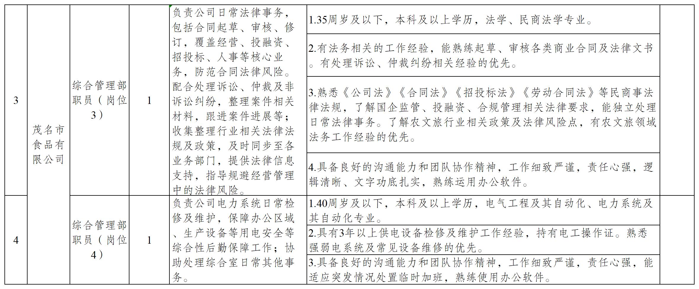
招聘岗位和对象详见附件《公开招聘岗位信息表》。
二、应聘人员条件
(一)基本条件
1.具有中华人民共和国国籍;
2.遵守中华人民共和国宪法和法律;
3.具备良好的品行和职业道德;
4.遵纪守法、品行端正、综合素质好、身体健康;
5.符合招聘岗位资格条件要求,具有正常履职身体条件;
6.无违法犯罪记录。
(二)有下列情形之一的人员,不接受报名
1.受行政开除处分未满五年或其他行政处分正在处分期内的;
2.因涉嫌违法违纪正在接受审计、纪律审查,或者涉嫌犯罪,司法程序尚未终结的;
3.尚未解除纪律处分或者正在接受纪律审查的人员,以及刑事处罚期限未满或者涉嫌违法犯罪正在接受调查的人员。处分期限的计算截止日期为报名截止日;
4.法律、法规和规章规定不宜聘用的其他情形。
三、报名程序
(一)公告
本招聘公告在茂名市农业文化旅游集团有限公司微信公众号进行发布。
(二)报名
1.报名时间:公告发布之日起至2025年12月29日17:00止,逾期不予受理。
2.报名方式和报名要求:采用网上报名方式,应聘人员如实填写《茂名市农业文化旅游集团有限公司公开招聘报名表》,所有报名资料通过《茂名市农业文化旅游集团有限公司公开招聘报名表》附件形式发送至邮箱:mmwhcmrlzy@163.com。所需报名资料:(1)近期免冠彩色照片1张;(2)本人身份证、毕业证、学位证、专业技术资格证书、职称证书、执业资格证等证件扫描件;(3)工作经历证明、其他重要业绩证明材料或职位表要求的其他资格条件所需材料等扫描件;(4)港澳学习、国外留学人员必须提供教育部中国留学服务中心境外学历、学位认证书及有关证明材料。邮件主题与附件名称相同,统一格式为"姓名+招聘岗位(岗位x)"。
3.报名注意事项:
(1)每位应聘人员只能报考一个职位;
(2)为方便招聘单位审核是否构成回避关系,家庭成员(包括配偶、子女、父母和配偶父母等)及主要社会关系不得漏填,以免影响审核;
(3)年龄计算截止至公告发布之日;
(4)应聘人员应对提交的信息或材料真实性负责。凡弄虚作假的,一经查实,即取消考试及聘用资格。
四、考试
本次考试采取"笔试+面试"方式进行。
(一)笔试
1.笔试将采取闭卷方式进行,主要测试公共基础知识,总分100分,合格分数线为60分;
2.笔试时间和地点另行通知,请应聘人员密切留意茂名市农业文化旅游集团有限公司微信公众号公告。
(二)资格审查
根据笔试成绩从高到低,按所在岗位招聘人数1:3比例确定入围资格复审人员,不足比例的,按照实际人数确定人选。
入围资格审查的人员在指定时间内现场提交资料进行资格复审。不按规定时间参加资格复审的,视为自动放弃资格。凡有关材料信息不符合报名要求的,取消面试资格。进入资格复审人员被取消面试资格出现缺额的,由集团公司根据实际需要决定是否同一岗位按笔试成绩从高到低依次递补其他人员。
入围资格复审人员在资格复审时须按招聘岗位要求提供的资料各一式一份如下:
1.报名表;
2.学历和相应的学位证书原件及复印件,以非全日制学历报考的人员还须提供有效的学历原件及复印件;国(境)外留学人员必须提供教育部留学服务中心境外学历、学位认证书及有关证明材料;
3.身份证原件及复印件;
4.招聘岗位要求的其他资格条件所需的证件(证明)原件、复印件。
资格复审过程中,对证件(证明)资料不全且不能在资格复审结束之日前补全的,取消面试资格。
(三)面试
1.面试内容:面试将采取结构化面试形式,总分100分,合格分数线为60分,不合格者不予录用。主要考察应聘人员综合素质、与报考职位的匹配情况,包括口头表达能力、判断、分析、应变能力、业务技能等;
2.面试时间和地点:具体时间、地点另行通知。
(四)考试总成绩的计算及排序
考试总成绩=笔试成绩×40%+面试成绩×60%。总成绩保留小数点后2位数。考试总成绩合格线为60分,不合格者不予录用。如同一岗位考生总成绩相同的,则按照面试成绩高低顺序确定名次;如面试成绩仍然相同的,则以面试主评委评分高低顺序确定名次。考试总成绩及进入体检人员名单,在面试结束后15个工作日内在茂名市农业文化旅游集团有限公司微信公众号公布。
五、组织考察
综合考察应聘人员的无犯罪记录等情况。不按规定时间提供综合考察材料的,视为自动放弃资格。综合考核出现不宜录用情况的,取消资格。其中,应聘职务岗的背景调查将贯穿招聘工作全过程(包括试用期)。应聘人员放弃资格或者被取消资格出现的缺额,由集团公司根据实际需要决定是否在同一岗位参加面试人员总成绩合格者中按成绩从高到低依次递补其他人员。
六、体检
按招聘计划招用人数1:1比列确定体检人选,入围体检人员到指定的甲级医院进行体检,体检项目可参照《广东省事业单位公开招聘人员体检实施细则(试行)》执行。体检医院建议复查的应聘人员,在一个月内不能得出合格结论的,取消资格,由集团公司根据实际需要决定是否在同一岗位参加面试人员总成绩合格者中按成绩从高到低依次递补其他人员。
七、公示和聘用
1.考察合格的列为拟聘用对象,拟聘用对象将在茂名市农业文化旅游集团有限公司微信公众号上发布公示公告,公示期为5个工作日。公示期满后,没有反映问题或反映有问题经查不影响聘用的,按有关规定办理聘用手续。对反映有影响聘用的问题并查有实据的,不予聘用;对反映的问题一时难以查实的,将暂缓聘用,待查清后再决定是否聘用。
2.应聘人员在接到聘用通知后,须在规定的时间内报到,并服从集团公司统一管理,因不服从工作岗位安排和调配的、自动放弃报考岗位的、无正当理由逾期报到的,取消聘用资格,由集团公司决定是否递补。
八、薪酬待遇
拟聘用对象与用人单位签订劳动合同,并按规定约定试用期,试用期满考核合格的予以转正,转正后按用人单位员工薪酬福利标准执行。
九、其他事项
1.应聘人员在应聘期间应仔细阅读本公告及附表,及时了解集团公司微信公众号发布的信息,保持联系方式畅通有效,因本人原因错过相关信息而影响考试聘用的,责任自负。
2.本公告及其未尽事宜由集团公司党委办(人力资源部)负责解释。
十、咨询方式
联 系 人:葛先生、刘女士
联系电话:0668-3380023
电子邮箱:mmwhcmrlzy@163.com
地 址:茂名市计星路60号大院
咨询时间:工作日上午9:00-12:00,下午2:30-5:00。






